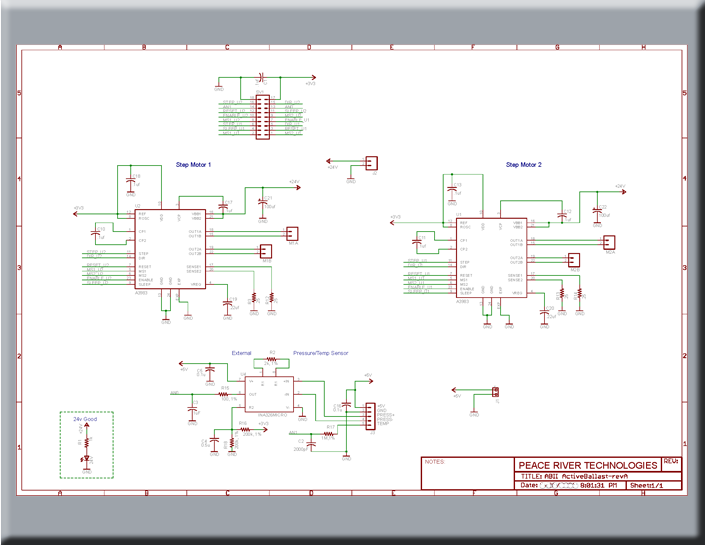
Active Ballast Schematic and Board Examples