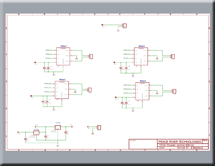
Thruster Control Schematic & Board Examples